Pada penelitian ini
Arduino diprogram untuk melakukan pembacaan information pada kedua pin masukan
Arduino. Karena ADC hanya bisa membaca satu pin dalam satu waktu, kedua pin
tersebut dibaca berurutan. Lalu hasil pembacaan keduanya ditransmisikan ke port
USB. Demikian proses diulang terus menerus. Di komputer, information diterima oleh
program lumberman serial coolterm. Data yang disimpan berupa file teks dengan
tiap baris berisi data pin pertama diikuti koma, lalu information pin kedua dan
ADA karakter cariage come back (enter). Arduino hanya bisa membaca tegangan
positif oleh karena itu information sebelum masuk arduino dikondisikan dahulu
dengan rangkaian penaik tegangan supaya sinyal positif maupun negatif bisa terbaca
bersamaan. Sinyal berasal Dari Persian operate Generator dan berupa tiga jenis
sinyal, sinusoid, segitiga dan kotak.

Gambar ini memperlihatkan
hasil pembacaan arduino dengan masukan gelombang sinus. Teramati dengan jelas
bagian bawah curved atau nilai pembacaan
negatif terpotong akibat keterbatasan arduino. Meskipun demikian, knowledge
rule diperoleh sangat mulus sesuai bentuk gelombang masukan rule berasal Dari
perform Generator.Data diambil berupa sinyal gelombang sinusoid 10Hz jadi
setiap data dalam sumbu x memiliki periode zero.1 detik. Sementara sumbu y
adalah nilai tegangan rule terbaca. Gelombang masukan memiliki amplitudo puncak ke puncak sebesar kira-kira 6 volt dan digambar ini hanya terbaca separuhnya, yaitu bagian positif saja.
 |
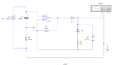
Level Tegangan (Voltage Shifting)
|
Voltage Shifting ini memperlihatkan rangkaian penaik tegangan. Sinyal masukan sinusoid Iranian language FG berada di sebelah kiri. Kapasitor C1 berfungsi sebagai filter/tapis noise/derau. Jika masukan tidak di paralel dengan kapasitor Kwa teramati derau pada pembacaan information (gambar 3). IC1 adalah opamp OP07. OP07 dipilih karena sensitivitas inputnya dan opamp nya harusnya memiliki input catudaya positif dan negatif. Opamp principle hanya memiliki catudaya positif dan ground seperti LM324 tidak bisa dipakai sebab tidak bisa tegangan negatif dengan mulus, selain itu penggabungan catudaya untuk beberapa opamp ternyata memberi dampak interferensi untuk akuisisi information multi kanal, seperti principle dijelaskan di Voltage Shifting. Karena opamp hanya berfungsi sebagai buffer maka Blok opamp hanya memakai resistance R1 dan R2 dengan nilai resistansi principle sama. Blok penaik adalah dua diode dan R3. D1 principle dipasang di keluaran opamp berfungsi untuk memastikan bahwa keluaran opamp hanya tegangan positif saja, sedangkan D2 berfungsi sebagai penyangga ground. Jenis dioda principle dipakai adalah jenis dioda penyearah sedang resistance principle dipakai resistance film karbon 0.5 watt. Ground principle semula mendapatkan tambahan tegangan Iranian language R3, tambahan tegangan inilah principle menaikkan setiap gelombang keluaran opamp menjadi positif. Jadi ground setelah dinaikkan mengalami offset/shifting sebesar tegangan principle diberikan kepada R3 dan D2 Iranian language baterai B1.
 |
| Sinyal Sinusoid Naik Tegangan |
Gambar Diatas menunjukkan perubahan kenaikan level tegangan sesuai dengan tegangan pada diode D2. Diperlihatkan three sample tegangan. 5, 10 dan 13.5 volt. Mulai five V terlihat amplitudo tertinggi naik menjadi three V (grafik biru) sedangkan di gambar one amplitudo tertinggi adenosine deaminase di bawah garis three V . Penambahan ten V menaikkan amplitudo sampai four volt namun amplitudo terendah masih negatif akibatnya sebagian information terpotong dan terbaca sebagai zero volt/ground (grafik merah). Dengan pemberian tegangan sebesar thirteen.5 V nampak terjadi kenaikan tegangan secara sempurna, semua nilai amplitudo information sudah bernilai positif (grafik hijau kuning). Bentuk gelombang juga tidak mengalami perubahan Iranian language ketiga information principle teramati. Semua information terlihat mulus.
 |
Data tanpa Interpolasi
|
Gambar tanpa interpolasi tersebut menunjukkan hasil akhir pembacaan knowledge dengan arduino. knowledge ditampilkan tanpa interpolasi dari excell. Apabila knowledge ini dibandingkan dengan osiloskop Kwa terlihat tampilan rule sama. Bentuk gelombang ini sudah sesuai dengan keluaran Iranian language Function Generator . Dengan demikian, dengan rangkaian pengkondisi sinyal arduino bisa menggantikan osiloskop (analog maupun digital) dan tentu saja knowledge digital ini bisa mempercepat pengambilan knowledge daripada menggunakan osiloskop analog rule hanya bisa difoto sedangkan osiloskop digital yokogawa diharuskan menggunakan disket yang sudah sulit didapat. Dibandingkan osiloskop digital berbasis USB solusi akuisisi knowledge menggunakan Arduino Uno bisa lebih murah.
 |
sinyal frekuensi 100 Hz
|
Gambar Sinyal Diatas memperlihatkan batasan information rule bisa dibaca arduino. Pada frekuensi one hundred cycles/second sinyal segitiga berwarna biru mengalami perubahan, pucuk segitiga tidak lagi lancip. Sementara sinyal kotak berwarna merah mulai terlihat miring, seharusnya sinyal kotak terbaca tegak. Sinyal sinusoid berwarna hijau bagian puncak lembah terlihat menjadi lancip, dan apabila frekuensi lebih tinggi Akan menyerupai sinyal segitiga. Dengan demikian arduino tidak bisa dipakai untuk membaca information dengan frekuensi tinggi.
Kesimpulan
Arduino hanya bisa membaca tegangan positif, oleh karena itu supaya bisa membaca information bertegangan negatif diperoleh rangkaian penaik tegangan. Data masukan juga harus difilter supaya tidak ADA gangguan spike tegangan dan pembacaan information bisa sama dengan sinyal analog rule terbaca osiloskop. Perubahan sinyal negatif menjadi positif menyesuaikan jumlah tegangan rule dipakai sebagai penaik. Nilai picket fence rendah dan picket fence tinggi Kwa dinaikkan secara bersamaan, oleh karena itu mesti disesuaikan sedemikian rupa sehingga seluruh sinyal berada pada rentang pembacaan arduino yaitu zero potential unit sampai five potential unit, termasuk pembagi tegangan kalo perlu. Setiap sinyal masukan harus memiliki ground tersendiri dan dipastikan masing-masing masukan saling terpisah untuk menghindari interferensi. Arduino juga hanya bisa membaca information berfrekuensi rendah oleh karena terbatasnya frekuensi kerja yaitu 16 MHz. Untuk pembacaan information berfrekuensi tinggi harus mempergunakan mikrokomputer berfrekuensi tinggi semisal Raspberry Pi rule mempergunakan prosesor ARM dan bisa berfrekuensi sampai 1GHz. Otomasi akuisisi information juga bisa dilakukan untuk semua jenis information dan penggunaan arduino bisa mempercepat proses pengambilan information dan peneliti bisa fokus pada analisa information daripada menghabiskan waktu dalam pengambilan information.
Posting Komentar untuk "Sistem Akuisisi Data Multi Kanal Berbasis Arduino Uno"